目前我国实行两种发行制度,分别是核准制和注册制。股票注册制改革降低了小微和创新型企业的上市门槛。核准制是什么?注册制又是什么?一起来学习吧。
一、什么是核准制?
核准制,是上市公司股票申请上市须经过核准的证券发行管理制度。发行人在申请发行股票时,不仅要充分公开企业的真实情况,而且必须符合有关法律和证券监管机构规定的必要条件。
证券监管机构有权否决不符合规定条件的股票发行申请。证券监管机构对申报文件的全面性、准确性、真实性和及时性作审查,还对发行人的营业性质、财务状况、经营能力、发展前景、发行数量和发行价格等条件进行实质性审查,并据此作出发行人是否符合发行条件的价值判断和是否核准申请的决定。
核准制要求主承销商对发行人进行一年的辅导后,再向证监会申请发行股票。
二、什么是注册制?
注册制,是指证券发行申请人依法将与证券发行有关的一切信息和资料公开, 制成法律文件,送交主管机构审查, 主管机构只负责审查发行申请人提供的信息和资料是否履行了信息披露义务的一种制度。
其最重要的特征是:在注册制下证券发行审核机构只对注册文件进行形式审查, 不进行实质判断。
三、注册制发展进程:
2018年11月5日,习近平出席首届中国国际进口博览会开幕式并发表主旨演讲,宣布在上海证券交易所设立科创板并试点注册制。
2020年4月27日,中央全面深化改革委员会第十三次会议审议通过了《创业板改革并试点注册制总体实施方案》,将在创业板试点注册制。
2020年10月9日国务院印发《关于进一步提高上市公司质量的意见》提出将"全面推行、分步实施证券发行注册制,支持优质企业上市" 。
2021年9月3日,北京证券交易所注册成立,是经国务院批准设立的我国第一家公司制证券交易所,同步试点证券发行注册制。
四、目前北交所、科创板、创业板实行注册制,这三者之间又有什么样的区别呢?
(一)基本情况
1.北交所:2021年9月2日,国家主席习近平在2021年中国国际服务贸易交易会全球服务贸易峰会上发表视频致辞。习主席说,博天堂918将继续支持中小企业创新发展,深化新三板改革,设立北京证券交易所,打造服务创新型中小企业主阵地。
2021年 9月3日,“北京证券交易所有限责任公司”在京正式注册成立,注册资金10亿元,全国中小企业股份转让系统有限责任公司(简称“股转公司”)100%持股。
2021年9月10日,北交所公布了《北京证券交易所向不特定合格投资者公开发行股票并上市审核规则(试行)》、《北京证券交易所上市公司证券发行上市审核规则(试行)》、《北京证券交易所上市公司重大资产重组审核规则(试行)》等文件的征求意见稿,分别明确了北交所公开发行并上市、上市公司再融资和重大资产重组的审核安排。
2021年9月2日,北交所宣布设立。11月15日,北交所正式开市,首批上市公司由精选层平移。
北交所为全新设立的证券交易所,其由原新三板精选层平移而来,自其诞生之日起便具有“注册制”的属性,北交所的成立是全面推行注册制的重要里程碑。
2.科创板:2019年3月1日,证监会正式发布《科创板首次公开发行股票注册管理办法(试行)》和《科创板上市公司持续监管办法(试行)》,自公布之日起实施。与此同时,上交所、中国结算相关业务规则也随后发布。
2019年7月22日,上海证券交易所组织科创板注册制首批企业上市。
科创板是为了一些符合国家战略、突破关键核心技术、市场认可度高的科技创新企业服务。
3.创业板: 2009年创立,是深交所专属板块,主要针对高科技高成长的中小企业,注册制改革前实行核准制。
2020年6月12日,证监会发布了《创业板首次公开发行股票注册管理办法(试行)》、《创业板上市公司证券发行注册管理办法(试行)》《创业板上市公司持续监管办法(试行)》和《证券发行上市保荐业务管理办法》,自公布之日起施行。与此同时,证监会、深交所、中国结算、证券业协会等发布了相关配套规则。宣告证监会创业板改革和注册制试点开始。
2020年8月24日,深圳证券交易所组织创业板注册制首批企业上市。
(二)市场定位

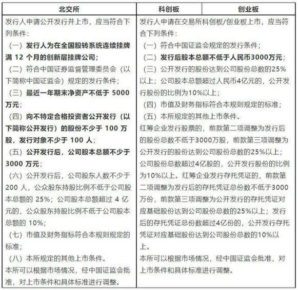
(三)基础发行条件

(四)投资者门槛

(五)交易制度:


